IC Meshing Plugin

Access to this plugin is free of charge, the installation procedure is detailed in the Tools menu description.

Volume Mesh Creation for Internal Charging Analysis, in short Internal Charging Meshing or IC Meshing, is an EDGE plugin developed to widely facilitate the creation of scoring volume mesh used in the SpaceSuite internal charging modelling chain.

First, this modelling chain needs the CAD of the system from a GDML file created, for example, with EDGE. This file is then used by MoORa to compute the interactions between the particles coming from the space environment and the materials.

During this computation, both the deposited dose and charge are scored in a volume mesh used later in the modelling chain as initial condition for SPIS-IC to compute the internal charging effect in the dielectric.

The purpose of the Internal Charging Meshing EDGE plug-in is to compute this volume mesh where both the deposited dose and charge will be computed later by MoORa.

Standing for Modelling Of Radiations, MoORA is a user-friendly and simple to use software developed by Artenum that helps modelling the radiations transport using Geant4, a Monte-Carlo numerical kernel.

Internal Charging Meshing provides tools for GDML manipulation to: select the dielectrics we want to study; move elements relatively to each other and merge common surfaces between elements. Then, an easy-to-use mesh editor generates a volume mesh, which can be anisotropic depending on the user needs.

Internal Charging Meshing starts from a GDML file used for Geant4 analysis. The hierarchy of the GDML geometry must be consistent with the Geant4 requirements. The volume mesh to create will be saved on the disk in a .msh Gmsh mesh file. The volume mesh to create is the input CAD file for the SPIS-IC simulation. It is usually the dielectric we want to study where the surface continuity has to be guaranteed. Finally, the Internal Charging Meshing plug-in creates a MoORa project where the CAD model is the GDML file defined in EDGE, the particle source is a sphere surrounding the geometry, with a cosine-law angle distribution and electrons at \(1MeV\) and both the deposited dose and charge will be computed on the scoring volume mesh.

The plug-in is available from the "model operations" drop down menu. If users want to create a complete .moora project, the GDML CAD file needs to be finalized before to use the plugin.

Home

At the launching, the Internal Charging Meshing opens the Home perspective Home button of the plug-in a new window, displaying two icons:

Start from GDML

Only available if a geometry is present in EDGE. Choosing this option loads the current GDML geometry, except the world element and goes to the next step.

The hierarchy of the GDML geometry must be consistent with the Geant4 requirements: a shape containing another shape must be the parent of this shape in the data tree model.
Import .geo file

Always available, it allows importing previously designed B-Rep geometries. Choosing this option sends directly to the Mesh creation perspective (see Mesh creation).

Imported .geo file cannot be modified inside the application.

Subsystem selection

Subsystem selection perspective (button icm subsystem) is dedicated to the selection of the GDML subsystem we want to study.

Its interface is divided in tree part, as it can be seen below:

  • Left bar: Perspective selector to navigate between the different perspectives;

  • Left: Subsystem selection panel, detailed in the next paragraphs;

  • Right: 3D Viewer provides a 3D view of the complete GDML model.

Subsystem selection perspective
Figure 1. Subsystem selection perspective

In the subsystem selection interface, all the GDML elements are listed. This list can be expanded Expand button or collapsed Collapse button by clicking on the corresponding icons.

Relevant GDML elements must be selected in the subsystem selection interface. They can be selected or unselected individually. Moreover, click on Select all button to select all the elements, while Clear selection button cancels the whole selection. Selected elements are coloured in green inside the 3D viewer.

Users need to select a sub-system with only one parent elements containing all other ones. So, if a single Gdml element is selected, sub-system selection can be directly validated (clicking on btn:[Validate sub-system selection]).

Otherwise, if several elements are selected without a unique selected parent, the user has to create an external volume including all the selected shapes (btn:[Add external volume] button). The shape of the new external created volume is necessarily a rectangular parallelepiped and can differ from the world element defined in the standard EDGE interface. Nevertheless, it has to be included inside the world element defined in EDGE. The default dimensions of this volume at its creation are the minimal values to entirely contain the internal elements. This external shape can be reshaped and repositioned using the x, y and z size and position fields visible on figure above. The new shape is validated by clicking on btn:[Apply changes].

When the external volume is well shaped, the user can pass to the next perspective by clicking on btn:[Validate sub-system selection].

Put solids in contact

The objective of this step is to put in contact shapes with other shapes. It is necessary because the GDML CAD model respects the GEANT4 numerical kernel constraints (especially shapes must not be in contact with other shapes neither overlapping) but in SPIS-IC numerical kernel, constraints regarding the geometry are different: the shapes which are really in contact must also be in contact in the geometry (to allow the charge to move from one shape to another one by conductivity).

This is why, it may be necessary to put shapes from the initial GDML model in contact with other shapes. Depending on the study, this operation is not mandatory.

The Put solids in contact perspective interface (button icm contact) seems quite similar to the Subsystem selection perspective, as it can be seen below. It allows to move GDML elements between each other to put them in contact.

An element can be selected as:

A target

Single target is defined for each move. It is the motionless reference element of the put in contact.

The selected target is coloured in yellow in the 3D viewer.
Move shape(s)

Several move shapes can be defined simultaneously for a move.

Move shape(s) are coloured in green in the 3D viewer.
Put in contact perspective
Figure 2. Put in contact perspective

Next, the move direction of the move shape has to be defined.

Two ways can be used to choose this direction:

  • The quick definition icons btn:[+] / btn:[-] and btn:[X] / btn:[Y] / btn:[Z] allow to define a move direction parallel to one of the director vectors of the 3D geometry.

    The selected direction is displayed in the field below.

  • Alternatively, the move direction can be defined freely in the input fields by selecting on btn:[Custom] or by directly editing the content of X/Y/Z fields.

When the target, move shapes and direction motion are correctly defined, the modification can be applied by clicking on the btn:[Move shapes] button . Previous motions can be canceled with the History button to go back to the initial state.

Limiting motion of GDML shapes

If the length of the motion is greater than 1 µm, a warning message is displayed.

Indeed, moving the shape is a modification regarding the GDML geometry used by the Geant4 numerical kernel. Move shape with a distance too big will lead to unexpected scoring Geant4 simulation results where the scoring volume mesh and its corresponding GDML shape are in two different positions.

This warning will not be displayed for the created external volume because it is an empty volume with no shape defined in the GDML CAD model.

When all the desired motions have been realised, click on btn:[Validate move and generate merged geometry] to go to the next perspective.

The put in contact tool is actually not able to merge the edges from different GDML elements.

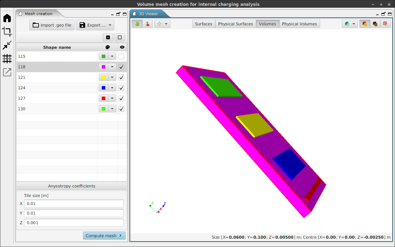
Mesh creation

The Mesh creation perspective button icm mesh creation provides a tool to generate a Gmsh mesh. This mesh may be computed with strong anisotropy if necessary.

For the study of the effect of internal charging, the volume mesh on the dielectrics will be used to score both the deposited dose and charge rates with Monte-Carlo simulations. Ideally, the volume mesh would have small tetrahedra in all directions to have a good modelling of the internal charging effects. Nevertheless, the CPU time of the Monte-Carlo simulations can be long to reach a good statistic in all of these tetrahedra. The objective is to reach a good ratio between the size of the tetrahedra and the CPU time which will keep internal charging results accurate enough. The smallest the number of tetrahedra in the volume mesh is, the shortest the CPU time will be.

To minimize the number of tetrahedra in the volume mesh of the dielectric one solution is to have small tetrahedron size in the direction where the electric field and potential will change quickly and bigger tetrahedron size in other directions. In some situations, like high voltage dielectric card for example, strong anisotropic volume mesh needs to be computed.

Mesh creation perspective
Figure 3. Mesh creation perspective

Mesh can be generated from:

  • the GDML subsystem designed in the chain detailed in the two previous sections. The generated geometry is a Gmsh .geo file. Both surfaces in contact and volume with other volume inside it have been "smartly" computed by creating surfaces and volumes with holes to be consistent with the SPIS-IC numerical kernel constraints regarding the geometry;

  • an external .geo file loaded by clicking on the btn:[ Import .geo file] icon.

btn:[Export …​] icon enables to export the geometry to a Gmsh .geo v2 or v4 file.

The mesh element size is governed from the X/Y/Z anisotropy coefficients fields, where the tile size is written in meters.

In order to generate a mesh with a sufficient resolution, an anisotropy coefficient size have to be a fraction of the sensitive element size following the concerned direction. If an anisotropy coefficient size is greater than the dimension of a shape, this shape will be mesh with the coarsest possible cells.

To facilitate the choice of Anisotropy coefficient size, the 3D viewer of the mesh creation perspective presents several functionalities.

Button Action

Move button

allows moving and turn the viewer

Pick button

allows to select a shape of the geometry in the 3D viewer. The shape is highlighted in the list.

Align views button

drop-down menu regrouping the same icons as EDGE to align the 3D view with the X/Y/Z axis

Transparency button

drop-down menu that allows to choose the transparency of all the surfaces

Surfaces visibility button

displays the surface of the shapes

Surfaces+Edges visibility button

displays the surface of the shape and the edge of the mesh

Edges visibility button

displays only the mesh edges

Surfaces

displays all the surfaces of the geometry in the shape list

Physical Surfaces

displays in the shape list the Gmsh physical surfaces where specific properties will be applied in SPIS-IC

Volumes

displays the volume of the geometry ranked by their id number in the shape list

Physical Volumes

displays in the shape list the physical volume of the geometry ranked by their name where will be applied in SPIS-IC specific properties (for example the material properties)

In the shape list on the left side of the perspective, each item can be selected or unselected which will change the visibility of the shape in the 3D view and will not impact the mesh creation.

Moreover, selecting a shape displays this dimension in the bottom of the 3D viewer. That can be helpful to correctly choose the anisotropy coefficients.

By clicking on the colour box of each item, the colour shape of the selected item will be changed in the 3D view according to the new selected colour.

When the field are correctly filled out, the mesh can be created by clicking on btn:[Compute mesh].

Mesh checking and export

The last perspective Export button, which can be seen below, allows to check and export the GDML subsystem and the Gmsh mesh to a MoORa Project.

Checking and export interface
Figure 4. Checking and export interface

The 3D viewer interface of this perspective is very similar to the previous one. It allows checking visually the mesh by modifying the 3D viewer option as it can be seen below.

Example of anisotropic mesh visualisation
Figure 5. Example of anisotropic mesh visualisation

When the check is complete the geometry and the mesh can be export by clicking on btn:[Export to MoORa project], or the mesh can still be modified by returning to the previous perspective button icm mesh creation.